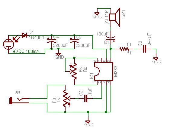
Solárny audio zosilovač


Veci na zostrojenie:
-LM386 zosilňovač
-lineárny potenciometer 1M
-audio potenciometer 100uF
-kondenzátor 0,1 uf
-kondenzátor 0,047 uf
-kondenzátor10 Ohm
-Solárne panely / výkon sekcia:
-1N4001 dióda 2 x 2200uF elektrolytické kondenzátory
- 9VDC 100mA
- 4,5 VDC do 50 mA -4x





Odstráňte zo zadnej strany kryt reproduktora.Skrate kabel aby ste urobili priestor na zosilovač.Do boku reproduktora vyvŕtajte dieru na potenciometer a jack 3,5mm.
Obvod zosilovača




Teraz je čas pre napájanie.
Ku 4.5VDC 50mA panelom som ešte pararelne napojil ešte jeden 9VDC 50mA panel aby som dostal 9VDC napätie 100mA prúd.A celé som to pripevnil na stojan.

Finálna montáž


